- Ведение бизнеса
- Реклама. PR
- Экономика
- Банковское дело. Финансы
- Делопроизводство
- Управление персоналом
- Блоги и социальные сети
- Электронная коммерция
- Маркетинг
- Психология бизнеса. Бизнес-этикет
- Техники продаж
- Управление качеством. Инновации
- Логистика
- Бухгалтерский учет и аудит
- Туристический бизнес
- Ресторанный бизнес
- Страхование
- Налоги и налогообложение
- Недвижимость
- Таможенное регулирование
- Личные финансы
- Копирайтинг. Визуализация. Деловая переписка
Книга: Project Management (Вячеслав Заренков); Фонд социально-культурного развития «Созидающий мир», 2022
724
Издатель: Литпроект
ISBN: 978-5-6048836-5-5
EAN: 9785604883655
Книги: Менеджмент и маркетинг
ID: 12538713
Добавлено: 14.04.2023
Описание
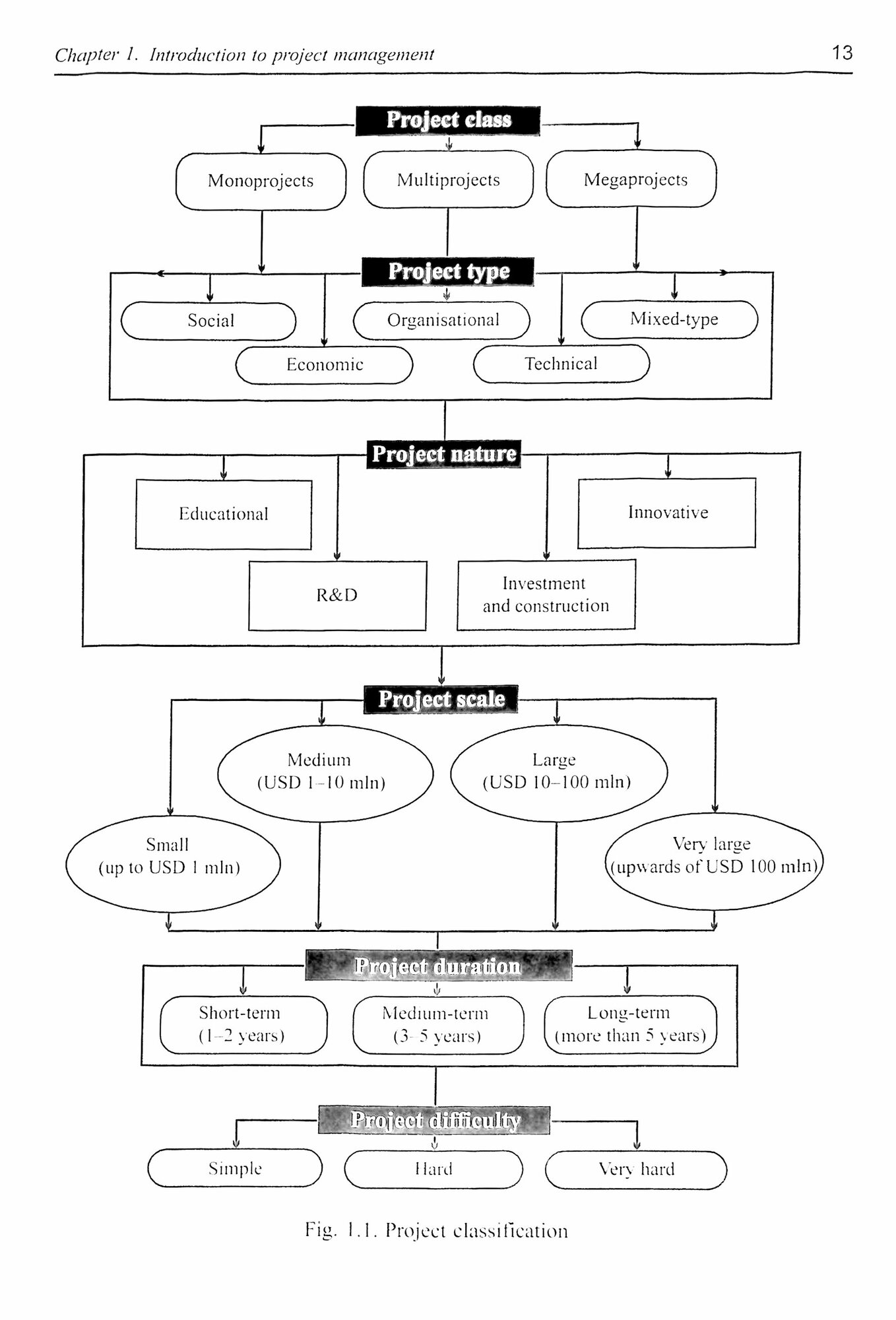
В пособии излагаются ключевые вопросы теории управления проектами, а также особенности управления инвестиционно-строительными проектами. Рассмотрены фазы и жизненный цикл проекта, инициация, планирование, реализация и контроль выполнения, управление предметной областью, качеством, временем, стоимостью и финансированием проекта, а также управление человеческими и материальными ресурсами.
Материал изложен логично и доступно, проиллюстрирован таблицами и схемами. Пособие содержит глоссарий, в котором дается определение ключевых понятий, предметный указатель и список литературы.
Автор опирается на ряд зарубежных и отечественных источников, многие из которых критически переосмыслены, а также на собственный богатый практический опыт.
Учебное пособие адресовано студентам вузов, аспирантам, преподавателям и управленческому персоналу компаний, использующих в своей практической деятельности теорию управления проектами.
Пособие на английском языке.
Смотри также о книге.
СкидкаГИД инфо +
Сервис сравнения цен СкидкаГИД предлагает сравнить цены на товар «Книга: Project Management (Вячеслав Заренков); Фонд социально-культурного развития «Созидающий мир», 2022»
По данным нашего сервиса товар предлагался к продаже в 6 магазинах. На сегодняшний день доступен в 1 магазине: ЛитРес. По цене от 724 р. до 724 р. В случае, если для вас на данный момент цена слишком высока, вы можете воспользоваться сервисом «Сообщить о снижении цены» - мы оповестим вас как только цена опустится до желаемого значения. Но будьте внимательны, используя сервис «История цены» можно спрогнозировать в какую сторону изменяется цена, возможно сейчас самое время для покупки.
Кроме сервиса сравнеция цен, наш сайт также позволяет экономить еще двумя способами: промокодный сервис (информация о промокодах, а также скидки и акции на товары), а также собственный кэшбэк сервис. Купить с кешбеком можно в следующих магазинах: ЛитРес. А информация о промокодах доступна рядом с ценой от магазина и постоянно обновляется.
О книге
| Параметр | Значение |
|---|---|
| ISBN | 978-5-6048836-5-5 |
| Автор(ы) | Вячеслав Заренков |
| Вес | 0.60кг |
| Возрастное ограничение | 12+ |
| Возрастные ограничения | 12 |
| Год издания | 2022 |
| Издатель | Фонд социально-культурного развития «Созидающий мир» |
| Кол-во страниц | 300 |
| Количество страниц | 300 |
| Обложка | твердый переплёт |
| Переплет | Твердый переплёт |
| Раздел | Менеджмент |
| Размеры | 70x100/16 |
| Формат | 170x245мм |
| Форматы электронной версии | |
| Язык издания | Английский |
Где купить (1)
Цена от 724 руб до 724 руб в 1 магазине
Похожие предложения вы можете найти в нашей подборке:
Книги: Менеджмент. Управление предприятием - издательство "Литпроект"
Книги: Менеджмент. Управление предприятием с ценой 579-868 р.
| Магазин | Цена | Наличие |
|---|---|---|
| ЛитРес 5/5 | обновлено 23.05.2026 | |
| Яндекс.Маркет 5/5 | 650 Промокоды на скидку | обновлено 17.06.2024 |
| Яндекс.Маркет 5/5 | Промокоды на скидку | |
| Магазин | Последняя известная цена | Обновлено |
|---|---|---|
| book24 | 759 | 11.02.2025 |
| Лабиринт | 643 | 05.09.2024 |
| МАЙШОП | 390 | 23.06.2024 |
| OZON | 606 | 24.06.2024 |
Кэшбэк сервис СкидкаГИД
На сегодняшний день товар «Книга: Project Management (Вячеслав Заренков); Фонд социально-культурного развития «Созидающий мир», 2022» можно купить с кешбеком в 2 магазинах: ЛитРес, Яндекс.Маркет
Кэшбэк – это возврат части денег, потраченных Вами в интернет-магазинах. Всего на нашем сайте более 500 магазинов, с многими из которых Вы наверняка уже знакомы. У каждого магазина свои условия. Кто-то возвращает процент от покупки, а кто-то фиксированную сумму.
Заказывайте он-лайн и получайте часть денег обратно, подробнее..
Книги: Менеджмент. Управление предприятием - издательство "Литпроект"
Менеджмент и маркетинг - издательство "Литпроект" »
Книги: Менеджмент. Управление предприятием
Категория 579 р. - 868 р.



