- Руководства по пользованию программами
- Операционные системы и утилиты для ПК
- Интернет
- Графика. Дизайн. Проектирование
- Программы и утилиты для цифровых устройств
- Железо ПК
- Информатика
- Сети и коммуникации
- Бухгалтерия
- Базы данных
- Анализ данных
- Электронная бухгалтерия
- Машинное обучение. Анализ данных
- Менеджмент в IT
Разработка моделей предметной области автоматиз.Уч (Котлинский Сергей Владимирович); Лань, 2021

Издатель: Лань
ISBN: 978-5-8114-8035-7
EAN: 9785811480357
Книги: Программирование
ID: 8573712
Добавлено: 31.10.2021
Описание
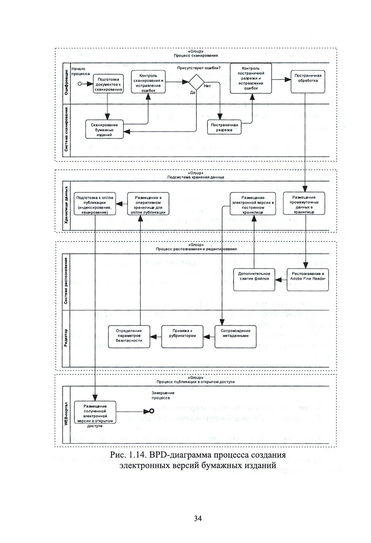
В современной практике проектирования программного обеспечения (ПО) широко применяются визуальные модели. Они представляют собой средства для описания, проектирования и документирования архитектуры системы. По мнению одного из авторитетнейших специалистов в области объектно-ориентированного подхода Гради Буча, моделирование является центральным звеном всей деятельности по созданию качественного ПО. Модели строятся для того, чтобы понять и осмыслить структуру и поведение будущей системы, облегчить управление процессом ее создания и уменьшить возможный риск, а также документировать принимаемые проектные ре-шения. Хорошие модели служат основой взаимодействия участников проек-та и гарантируют корректность архитектуры.
Приведены современные парадигмы и инструменты моделирования, возможности различных инструментов по описанию предметной области автоматизации на различных этапах создания информационных систем. Особое внимание уделено объектно-ориентированному анализу и проекти-рованию на базе инструмента Enterprise Architect и методологии структур-ного анализа и проектирования на базе AllFusion Modeling Suite.
Дан основной материал по дисциплинам «Языки программирования», «Информационные технологии», «Архитектура информационных систем», «Методы и средства проектирования информационных систем и техноло-гий», «Проектирование информационных систем», «Технология разработки программного обеспечения», «Разработка и анализ требований». Предназначено для студентов высших учебных заведений, обучающихся по спе-циальностям «Информационные системы и технологии» и «Программная инженерия». Предназначено для студентов, бакалавров, магистрантов и аспирантов, обучающихся по соответствующим специальностям и дисциплинам.
Смотри также о книге.
СкидкаГИД инфо +
Сервис сравнения цен СкидкаГИД предлагает сравнить цены на товар «Книга: Разработка моделей предметной области автоматиз.Уч (Котлинский Сергей Владимирович); Лань, 2021»
По данным нашего сервиса товар предлагался к продаже в 4 магазинах. В данный момент у нас нет информации о наличии данного товара в магазинах. Цена на данный товар варьировалась от 2226 р. до 4657 р. Вы можете поискать его на других площадках ниже. Также вы можете подписаться на сообщение о наличии товара используя сервис «Сообщить о поступлении» - мы оповестим вас как только товар появится в продаже. Если товар снят с производства, сервис «История цены» поможет соориентироваться на вторичном рынке.
Кроме сервиса сравнеция цен, наш сайт также позволяет экономить еще двумя способами: промокодный сервис (информация о промокодах, а также скидки и акции на товары), а также собственный кэшбэк сервис.
О книге
| Параметр | Значение |
|---|---|
| ISBN | 978-5-8114-8035-7 |
| Автор(ы) | Котлинский Сергей Владимирович |
| Год издания | 2021 |
| Издатель | Лань |
| Кол-во страниц | 412 |
| Обложка | твердый переплёт |
| Размеры | 70x100/16 |
| Серия | Компьютеры и программное обеспечение |
| Язык издания | rus |
Где купить
Последняя известная цена от 2226 руб до 4657 руб в 4 магазинах
В данный момент у нас нет информации о наличии данного товара в магазинах. Вы можете поискать его на других площадках ниже.
Также вы можете ознакомиться с нашей подборкой:
Книги: Информационные технологии, Программирование - издательство "Лань"
Книги: Информационные технологии, Программирование с ценой 1780 р. - 2671 р.
сообщить о поступлении
| Магазин | Цена | Наличие |
|---|---|---|
| Яндекс.Маркет 5/5 | 2226 Промокоды на скидку | обновлено 27.06.2024 |
| Яндекс.Маркет 5/5 | Промокоды на скидку | |
| Магазин | Последняя известная цена | Обновлено |
|---|---|---|
| Лабиринт | 4657 | 21.11.2024 |
| МАЙШОП | 2826 | 23.06.2024 |
| OZON | 2284 | 24.06.2024 |
Кэшбэк сервис СкидкаГИД
На сегодняшний день товар «Книга: Разработка моделей предметной области автоматиз.Уч (Котлинский Сергей Владимирович); Лань, 2021» можно купить с кешбеком в 1 магазине: Яндекс.Маркет
Кэшбэк – это возврат части денег, потраченных Вами в интернет-магазинах. Всего на нашем сайте более 500 магазинов, с многими из которых Вы наверняка уже знакомы. У каждого магазина свои условия. Кто-то возвращает процент от покупки, а кто-то фиксированную сумму.
Заказывайте он-лайн и получайте часть денег обратно, подробнее..
Книги: Информационные технологии, Программирование - издательство "Лань"
Категория 1780 р. - 2671 р.
Программирование - издательство "Лань" »
Книги: Информационные технологии, Программирование
Категория 1780 р. - 2671 р.


