- Ведение бизнеса
- Реклама. PR
- Экономика
- Делопроизводство
- Управление персоналом
- Блоги и социальные сети
- Электронная коммерция
- Маркетинг
- Менеджмент. Управление предприятием
- Психология бизнеса. Бизнес-этикет
- Техники продаж
- Управление качеством. Инновации
- Логистика
- Бухгалтерский учет и аудит
- Туристический бизнес
- Ресторанный бизнес
- Страхование
- Налоги и налогообложение
- Недвижимость
- Таможенное регулирование
- Личные финансы
- Копирайтинг. Визуализация. Деловая переписка
Математическое моделирование инвестиционных и финансовых решений (Антон Кузьмин); Прометей, 2020
от 350 до 678
Издатель: Прометей
ISBN: 978-5-907244-79-5
EAN: 9785907244795
Книги: Банковское дело. Финансы
ID: 6270923
Добавлено: 23.07.2020
Описание
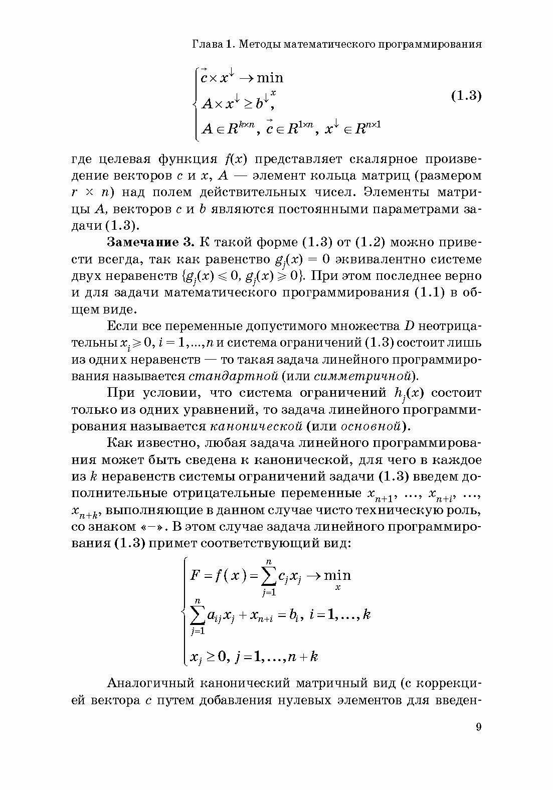
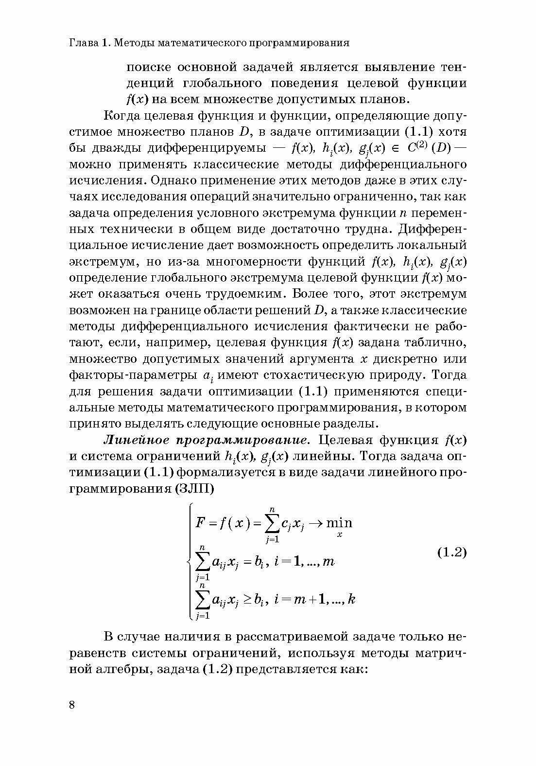
Учебное пособие предназначено для бакалавров и магистров, обучающихся по экономическим и финансовым специальностям. В нем нашли свое отражение методы математического моделирования финансовых рисков, моделирования инвестиционного портфеля, принятия решений, моделирования ценообразования и рисков финансовых инструментов, включая долговые инструменты, долевые инструменты, опционы. Отдельная глава посвящена моделированию динамики валютных курсов. Определенное внимание уделено инструментальному уровню. Рассмотрены методы множественного регрессионного анализа в инвестиционных и финансовых эконометрических исследованиях с реализацией в EXCEL и R-STUDIO. На основе представленного в пособии теоретического материала выполнено математическое и эконометрическое моделирование практических ситуаций. Пособие может быть использовано как для проведения семинарских занятий, так и для организации самостоятельной работы студентов. Данное издание также будет полезно широкому кругу практиков инвестиционно-финансовой отрасли: банковским сотрудникам, дилерам, трейдерам, финансовым аналитикам, риск-менеджерам инвестиционных компаний.
Смотри также о книге.
СкидкаГИД инфо +
Сервис сравнения цен СкидкаГИД предлагает сравнить цены на товар «Книга: Математическое моделирование инвестиционных и финансовых решений (Антон Кузьмин); Прометей, 2020»
По данным нашего сервиса товар предлагался к продаже в 7 магазинах. На сегодняшний день доступен в 4 магазинах: Читай-город, Буквоед, book24, ЛитРес. По цене от 350 р. до 678 р., средняя цена составляет 596 р., а самая низкая цена в магазине ЛитРес. В случае, если для вас на данный момент цена слишком высока, вы можете воспользоваться сервисом «Сообщить о снижении цены» - мы оповестим вас как только цена опустится до желаемого значения. Но будьте внимательны, используя сервис «История цены» можно спрогнозировать в какую сторону изменяется цена, возможно сейчас самое время для покупки.
Кроме сервиса сравнеция цен, наш сайт также позволяет экономить еще двумя способами: промокодный сервис (информация о промокодах, а также скидки и акции на товары), а также собственный кэшбэк сервис. Купить с кешбеком можно в следующих магазинах: Читай-город, Буквоед, book24, ЛитРес. А информация о промокодах доступна рядом с ценой от магазина и постоянно обновляется.
О книге
| Параметр | Значение |
|---|---|
| ISBN | 978-5-907244-79-5 |
| Автор(ы) | Антон Кузьмин |
| Вес | 0.27кг |
| Возрастные ограничения | 12 |
| Год издания | 2020 |
| Издатель | Прометей |
| Кол-во страниц | 176 |
| Количество страниц | 176 |
| Обложка | твердый переплёт |
| Переплет | Твердая глянцевая |
| Раздел | Финансовый анализ |
| Размеры | 60x84/16 |
| Формат | 135x205мм |
| Форматы электронной версии | |
| Язык издания | rus |
Где купить (4)
Цена от 350 руб до 678 руб в 4 магазинах
Также рекомендуем ознакомиться с ценами на Яндекс.Маркет.
Похожие предложения вы можете найти в нашей подборке:
Книги: Бизнес. Экономика, Банковское дело. Финансы - издательство "Прометей"
Книги: Бизнес. Экономика, Банковское дело. Финансы с ценой 280-420 р.
| Магазин | Цена | Наличие |
|---|---|---|
| ЛитРес 5/5 | обновлено 29.10.2025 | |
| book24 5/5 | Промокоды на скидку | обновлено 27.09.2025 |
| Читай-город 5/5 | 678 Промокоды на скидку | обновлено 27.09.2025 |
| Буквоед 5/5 | Промокоды на скидку | обновлено 27.09.2025 |
| Avito 5/5 | Avito доставка позволит получить любой товар, не выходя из дома Промокоды на скидку | |
| Магазин | Последняя известная цена | Обновлено |
|---|---|---|
| Лабиринт | 601 | 21.11.2024 |
| Яндекс.Маркет | 1060 | 17.06.2024 |
| МАЙШОП | 364 | 23.06.2024 |
Кэшбэк сервис СкидкаГИД
На сегодняшний день товар «Книга: Математическое моделирование инвестиционных и финансовых решений (Антон Кузьмин); Прометей, 2020» можно купить с кешбеком в 4 магазинах: ЛитРес, book24, Читай-город, Буквоед
Кэшбэк – это возврат части денег, потраченных Вами в интернет-магазинах. Всего на нашем сайте более 500 магазинов, с многими из которых Вы наверняка уже знакомы. У каждого магазина свои условия. Кто-то возвращает процент от покупки, а кто-то фиксированную сумму.
Заказывайте он-лайн и получайте часть денег обратно, подробнее..
Книги: Бизнес. Экономика, Банковское дело. Финансы - издательство "Прометей"
Категория 280 р. - 420 р.
Банковское дело. Финансы - издательство "Прометей" »
Книги: Бизнес. Экономика, Банковское дело. Финансы
Категория 280 р. - 420 р.



