- Биологические науки
- Математические науки
- География и науки о Земле
- Химические науки
- Экология
- Концепции современного естествознания
- Сельское хозяйство
- Основы безопасности жизнедеятельности
Практикум по решению задач общего курса физики. Механика. Учебное пособие (Калашников Николай Павлович, Кустов Сергей Леонидович (соавтор), Спирин Геннадий Георгиевич (соавтор), Котырло Тамара Васильевна (соавтор)); Лань, 2018
741
Издатель: Лань
ISBN: 978-5-8114-2968-4
EAN: 9785811429684
Книги: Физика
ID: 2406036
Добавлено: 12.06.2018
Описание
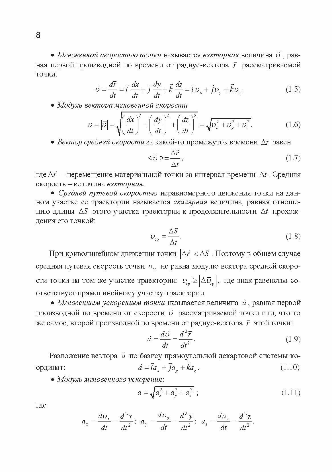
Изучение курса создает базис для выработки умения ориентироваться в обильном потоке научно-технической информации, своевременно распознавать перспективные научные направления, оценивать возможность их практического использования и просчитывать последствия тех или иных технологических инноваций. В предложенном сборнике рассматриваются общие приемы решения задач по механике с их подробным анализом. В пособии подробно разобраны как типовые задачи, так и задачи повышенной сложности. Основное внимание уделено методике решения задач. В каждой теме приведены базовые понятия и законы, даются рекомендации по решению задач, приводится по 10-20 таких решений (по каждой теме), уделяя особое внимание физическому анализу задачи, визуализируя ее по возможности наиболее полно, и задачи для самостоятельного внеаудиторного анализа.
Одной из целей учебного пособия является воспитание культуры системного подхода, навыков логического мышления, привычки обдумывать результаты, строить правильные рабочие гипотезы и четко формулировать задачу.
Учебное пособие предназначено для студентов инженерно-технических университетов всех форм обучения и направлений подготовки, входящих в УГСН "Электроника, радиотехника и системы связи", "Электро- и теплотехника", "Физико-технические науки и технологии", "Машиностроение", "Технологии материалов", "Авиационная и ракетно-космическая техника" и др.
Допущено НМС по физике Министерства образования и науки РФ в качестве учебного пособия для студентов вузов, обучающихся по техническим направлениям подготовки и специальностям.
2-е издание, переработанное и дополненное.
Смотри также о книге.
СкидкаГИД инфо +
Сервис сравнения цен СкидкаГИД предлагает сравнить цены на товар «Книга: Практикум по решению задач общего курса физики. Механика. Учебное пособие (Калашников Николай Павлович, Кустов Сергей Леонидович (соавтор), Спирин Геннадий Георгиевич (соавтор), Котырло Тамара Васильевна (соавтор)); Лань, 2018»
По данным нашего сервиса товар предлагался к продаже в 6 магазинах. На сегодняшний день доступен в 1 магазине: ЛитРес. По цене от 741 р. до 741 р. В случае, если для вас на данный момент цена слишком высока, вы можете воспользоваться сервисом «Сообщить о снижении цены» - мы оповестим вас как только цена опустится до желаемого значения. Но будьте внимательны, используя сервис «История цены» можно спрогнозировать в какую сторону изменяется цена, возможно сейчас самое время для покупки.
Кроме сервиса сравнеция цен, наш сайт также позволяет экономить еще двумя способами: промокодный сервис (информация о промокодах, а также скидки и акции на товары), а также собственный кэшбэк сервис. Купить с кешбеком можно в следующих магазинах: ЛитРес. А информация о промокодах доступна рядом с ценой от магазина и постоянно обновляется.
Чтобы сделать правильный выбор у нас есть подборка видео обзоров.
О книге
| Параметр | Значение |
|---|---|
| ISBN | 978-5-8114-2968-4 |
| Автор(ы) | Калашников Николай Павлович, Кустов Сергей Леонидович (соавтор), Спирин Геннадий Георгиевич (соавтор), Котырло Тамара Васильевна (соавтор) |
| Вес | 0.41кг |
| Возрастные ограничения | 12 |
| Год издания | 2018 |
| Издатель | Лань |
| Кол-во страниц | 292 |
| Количество страниц | 292 |
| Обложка | твердый переплёт |
| Переплет | Твердый переплёт |
| Переплёт | твердый |
| Раздел | Физические науки |
| Размеры | 15,20 см × 21,50 см × 1,80 см |
| Серия | Учебники для вузов. Специальная литература |
| Страниц | 292 |
| Тематика | Физика |
| Формат | 60х90/16 |
| Язык издания | rus |
Видео обзоры
Как изучать электронику правильно. Советы и рекомендации.

Практическая подготовка учителя физики

Физика. Никеров В.А.

Физический практимум: решение задач по электричеству и магнетизму II курс университета

Методическая подготовка учителя физики: ожидания и реальность

Где купить (1)
Цена от 741 руб до 741 руб в 1 магазине
Похожие предложения вы можете найти в нашей подборке:
Книги: Физические науки. Астрономия - издательство "Лань"
Книги: Физические науки. Астрономия с ценой 592-889 р.
| Магазин | Цена | Наличие |
|---|---|---|
| ЛитРес 5/5 | обновлено 12.04.2026 | |
| Яндекс.Маркет 5/5 | 1229 Промокоды на скидку | обновлено 24.10.2024 |
| Яндекс.Маркет 5/5 | Промокоды на скидку | |
| Магазин | Последняя известная цена | Обновлено |
|---|---|---|
| Лабиринт | 2108 | 21.11.2024 |
| book24 | 2309 | 03.05.2024 |
| МАЙШОП | 1279 | 23.06.2024 |
| OZON | 1092 | 24.06.2024 |
Кэшбэк сервис СкидкаГИД
На сегодняшний день товар «Книга: Практикум по решению задач общего курса физики. Механика. Учебное пособие (Калашников Николай Павлович, Кустов Сергей Леонидович (соавтор), Спирин Геннадий Георгиевич (соавтор), Котырло Тамара Васильевна (соавтор)); Лань, 2018» можно купить с кешбеком в 2 магазинах: ЛитРес, Яндекс.Маркет
Кэшбэк – это возврат части денег, потраченных Вами в интернет-магазинах. Всего на нашем сайте более 500 магазинов, с многими из которых Вы наверняка уже знакомы. У каждого магазина свои условия. Кто-то возвращает процент от покупки, а кто-то фиксированную сумму.
Заказывайте он-лайн и получайте часть денег обратно, подробнее..
Книги: Физические науки. Астрономия - издательство "Лань"
Категория 592 р. - 889 р.
Физика - издательство "Лань" »
Книги: Физические науки. Астрономия
Категория 592 р. - 889 р.



