Nissan MR20DD. Бензиновый двигатель 2.0 л с непосредственным впрыскомтоплива. Устройство техобслуживание ремонт (Коллектив авторов); Автонавигатор, 2018
2099
Издатель: Автонавигатор
ISBN: 9785984101233
EAN: 9785984101233
Книги: Руководства по обслуживанию и ремонту
ID: 2103232
Добавлено: 29.01.2018
Описание
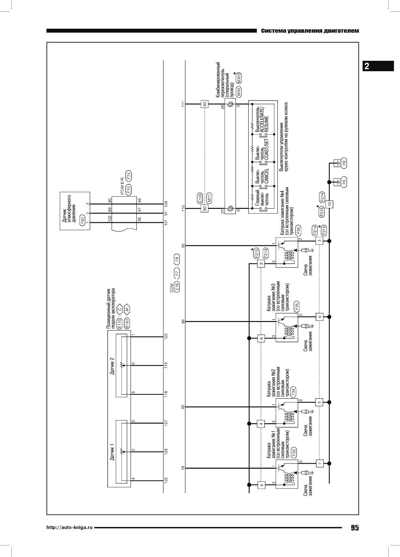
В издании представлено руководство по техническому обслуживанию и ремонту бензинового двигателя с непосредственным впрыском топлива MR20DD. Издание содержит подробные инструкции по обслуживанию, диагностике, ремонту и регулировке двигателя, коды неисправностей, системы управления двигателем и т. д.
Имеющаяся в руководстве информация позволит автовладельцам самостоятельно проводить грамотное обслуживание автомобиля и не доводить его состояние до дорогостоящего ремонта. В случае ремонта, данное руководство послужит незаменимым средством по выявлению и устранению неисправностей во всех компонентах автомобиля. Пошаговое и наглядное описание ремонтных процедур, рисунки, справочные ремонтные данные позволят квалифицированно подобрать варианты замены запчастей, произвести соответствующие регулировки, правку кузова и т. д. Книга предназначена для персонала СТО, ремонтных мастерских и автовладельцев.
Смотри также о книге.
СкидкаГИД инфо +
Сервис сравнения цен СкидкаГИД предлагает сравнить цены на товар «Книга: Nissan MR20DD. Бензиновый двигатель 2.0 л с непосредственным впрыскомтоплива. Устройство техобслуживание ремонт (Коллектив авторов); Автонавигатор, 2018»
По данным нашего сервиса товар предлагался к продаже в 6 магазинах. На сегодняшний день доступен в 3 магазинах: Читай-город, Буквоед, book24. По цене от 2099 р. до 2099 р., средняя цена составляет 2099 р., а самая низкая цена в магазине Читай-город. В случае, если для вас на данный момент цена слишком высока, вы можете воспользоваться сервисом «Сообщить о снижении цены» - мы оповестим вас как только цена опустится до желаемого значения. Но будьте внимательны, используя сервис «История цены» можно спрогнозировать в какую сторону изменяется цена, возможно сейчас самое время для покупки.
Кроме сервиса сравнеция цен, наш сайт также позволяет экономить еще двумя способами: промокодный сервис (информация о промокодах, а также скидки и акции на товары), а также собственный кэшбэк сервис. Купить с кешбеком можно в следующих магазинах: Читай-город, Буквоед, book24. А информация о промокодах доступна рядом с ценой от магазина и постоянно обновляется.
Чтобы сделать правильный выбор у нас есть подборка видео обзоров.
О книге
| Параметр | Значение |
|---|---|
| ISBN | 978-5-98-410123-3,978-5-98410-123-3 |
| Автор(ы) | Коллектив авторов |
| Автор | Авторский коллектив |
| Вес | 0.33кг |
| Возрастное ограничение | 12+ |
| Возрастные ограничения | 12 |
| Год издания | 2018 |
| Жанр | хобби и творчество |
| Издатель | Автонавигатор |
| Издательство | Автонавигатор |
| Кол-во страниц | 122 |
| Количество книг | 1 |
| Количество страниц | 122 |
| Переплет | Мягкий переплёт |
| Переплёт | мягкий |
| Раздел | Автомобили |
| Размеры | 20,50 см × 29,30 см × 0,70 см |
| Страниц | 122 |
| Тематика | Автомобили мира. Энциклопедии и справочники для автолюбителей |
| Тип обложки | мягкая |
| Формат | 205x293мм |
| Язык издания | Русский |
Видео обзоры
Гбо на Nissan Qashqai 2.0 144 HP MR20DD. Газ на Ниссан Кашкай с непосредственным (прямым) впрыском.

Теория ДВС: Двигатель с Nissan X-Trail 2.0 16v (самый худший двигатель который я видел)

NISSAN MR20 2.0 L

Где купить (3)
Цена от 2099 руб до 2099 руб в 3 магазинах
Похожие предложения вы можете найти в нашей подборке:
Книги: Английский язык, Самоучители - издательство "Автонавигатор"
Книги: Английский язык, Самоучители с ценой 1679-2518 р.
| Магазин | Цена | Наличие |
|---|---|---|
| book24 5/5 | обновлено 17.04.2026 | |
| Буквоед 5/5 | Промокоды на скидку | обновлено 17.04.2026 |
| Читай-город 5/5 | 2099 2477 Промокоды на скидку | обновлено 17.04.2026 |
| Яндекс.Маркет 5/5 | 2030 Промокоды на скидку | обновлено 17.06.2024 |
| Яндекс.Маркет 5/5 | Промокоды на скидку | |
| Магазин | Последняя известная цена | Обновлено |
|---|---|---|
| Мегамаркет | 7596 | 24.10.2024 |
| OZON | 827 | 24.06.2024 |
Кэшбэк сервис СкидкаГИД
На сегодняшний день товар «Книга: Nissan MR20DD. Бензиновый двигатель 2.0 л с непосредственным впрыскомтоплива. Устройство техобслуживание ремонт (Коллектив авторов); Автонавигатор, 2018» можно купить с кешбеком в 4 магазинах: book24, Буквоед, Читай-город, Яндекс.Маркет
Кэшбэк – это возврат части денег, потраченных Вами в интернет-магазинах. Всего на нашем сайте более 500 магазинов, с многими из которых Вы наверняка уже знакомы. У каждого магазина свои условия. Кто-то возвращает процент от покупки, а кто-то фиксированную сумму.
Заказывайте он-лайн и получайте часть денег обратно, подробнее..
Книги: Английский язык, Самоучители - издательство "Автонавигатор"
Руководства по обслуживанию и ремонту - издательство "Автонавигатор" »
Книги: Английский язык, Самоучители
Категория 1679 р. - 2518 р.



