- Wi-Fi роутеры и маршрутизаторы
- Bluetooth и Wi-Fi адаптеры
- Усилители сигнала и репитеры
- Интернет комплекты
- Коммутаторы и маршрутизаторы
- Аксессуары для шкафов и стоек
- Серверные шкафы и стойки
- Сетевые кабели, патч-корды
- Серверные корпуса
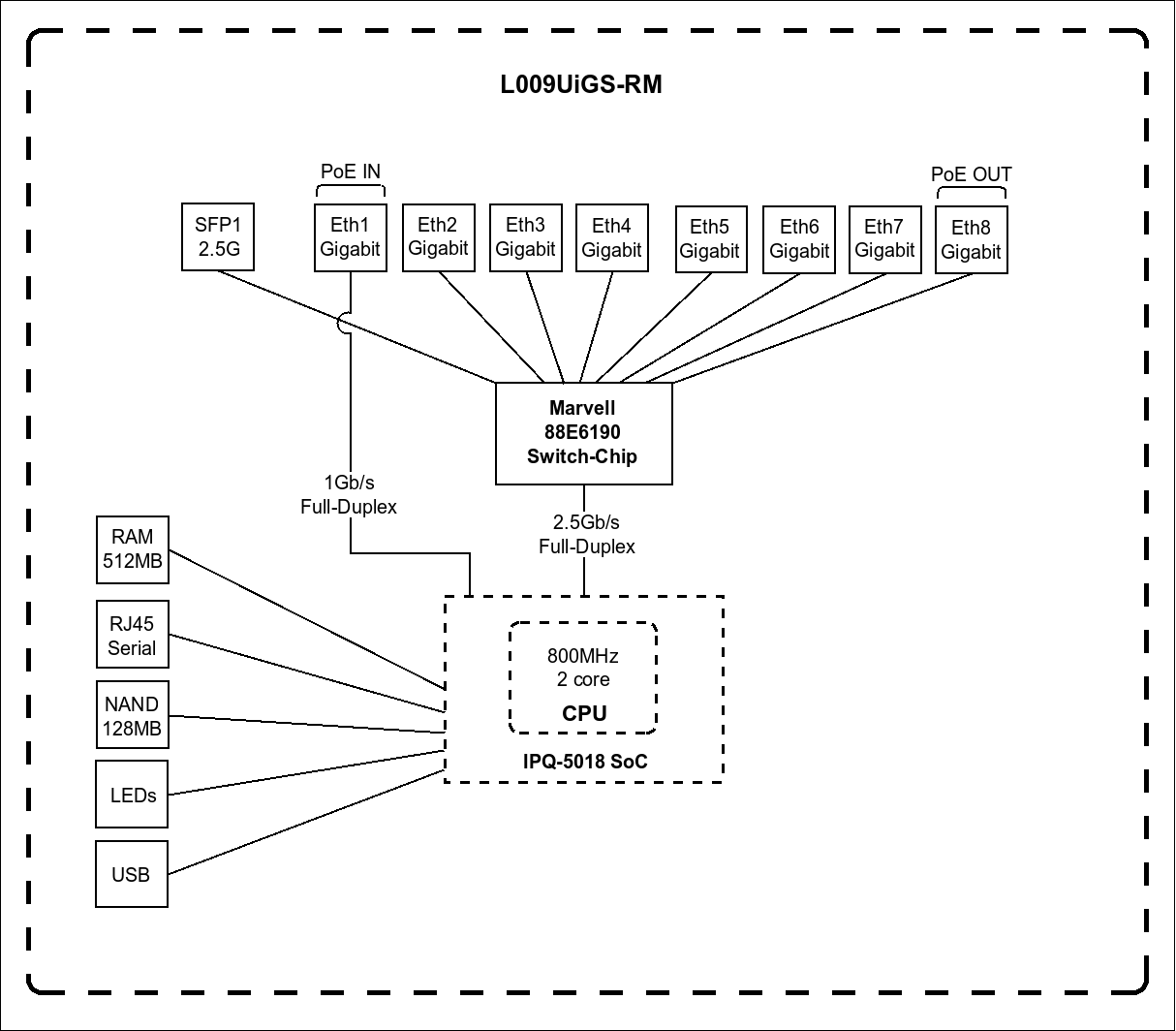
Роутер Mikrotik 1xSFP port (2.5G supported); 8xGigabit LAN ports (Ether8 has Passive PoE out); 1xSerial console port (RJ45); 1xUSB3.0 type L009UiGS-RM
от 10870 до 15190
Производитель: Mikrotik
Модель: L009UiGS-RM
EAN: 4752224008589
Тип товара: Беспроводное оборудование
ID: 14491449
Добавлено: 21.02.2024
Описание
L009 - это больше, чем просто маршрутизатор
Эта линейка продуктов до 4 раз быстрее RB2011, имеет современный процессор ARM с поддержкой контейнеров, инновационный корпус, позволяющий устанавливать до четырех маршрутизаторов в одном 1U пространстве, больше оперативной памяти, PoE и поддержку 2.5G SFP. Эта версия поставляется с аксессуарами для монтажа в стойку высотой 1U.
Легендарная линейка продуктов RB2011 уже более десяти лет обеспечивает доступное, гибкое и надежное подключение. Фактически, это был наш первый маршрутизатор с SFP. Наконец пришло время для обновления. Но не волнуйтесь: мы сохранили и улучшили все ключевые элементы и функции любимого RB2011. Даже красный цвет!
Есть три основные причины выбрать L009: лучшая производительность, больше возможностей и некоторые интересные улучшения качества жизни
Начнем с улучшения мощности и производительности. L009 оснащен мощным двухъядерным процессором ARM. Он предлагает значительные улучшения, когда речь идет о маршрутизации и фильтрации, сложных правилах брандмауэра, аппаратном шифровании IPsec и различных расширенных функциях RouterOS. Архитектура процессора ARM обеспечивает значительные преимущества над старыми устройствами на базе MIPS. Например, использование всех новейших возможностей ядра Linux. Или реализация собственных контейнерных проектов. Сочетание современного процессора ARM и полноразмерного USB-порта идеально подходит для запуска собственных контейнерных проектов. Например, вы можете запустить на этом маршрутизаторе Pi-hole. Или вы можете использовать USB для подключения LTE-модема на ваш выбор. Воображение здесь не имеет границ.
L009 до 4 раз быстрее RB2011 в большинстве случаев и настроек, от простой быстрой маршрутизации до сложных мостовых фильтров
Все порты теперь являются портами Gigabit Ethernet. На первом порту есть вход PoE. Вы можете использовать его вместо разъема постоянного тока для питания устройства. А на последнем порту есть PoE-Out - для питания других устройств. Еще одним полезным дополнением является SFP порт, который поддерживает как гигабитное, так и 2,5-гигабитное соединение. Мы протестировали множество SFP-модулей и кабелей MikroTik, которые поддерживают более высокие скорости - возможность 2.5G значительно облегчает жизнь системного администратора - есть консольный порт для быстрой конфигурации с прямым доступом!
В основе всего этого лежит скоростной коммутатор Marvell Peridot Switchchip, который обеспечивает впечатляющее 2,5-гигабитное полнодуплексное соединение с центральным процессором для всех портов, кроме Ether1. Первый порт имеет собственную гигабитную полнодуплексную линию связи с процессором. Это означает - бесчисленное количество конфигураций без узких мест!
Новый корпус сам по себе является впечатляющей инновацией. Это тот самый форм-фактор, который вы могли видеть в наших популярных устройствах RB5009. Он имеет несколько чрезвычайно полезных свойств. Прежде всего, корпус действует как мощный теплоотвод, защищая ваши устройства от перегрева. Но самое интересное то, что в комплекте есть все необходимое, чтобы разместить до четырех таких маршрутизаторов в одной стойке высотой 1U.
Мы в MikroTik - чемпионы мира по тетрису для серверных комнат. Вот наш последний лайфхак для самых эффективных серверных комнат: возьмите RB5009 с портами PoE-out. И установите его вместе с семью маршрутизаторами L009 всего в две стойки высотой 1U. Вы станете живой легендой среди системных администраторов, показав новый пример эффективного использования пространства и простого и надежного питания. RM-версия L009 почти не отличается от IN-версии, за исключением беспроводного соединения на 2,4 ГГц. Она поставляется со всеми необходимыми монтажными аксессуарами и позволяет еще больше сократить расходы.
RB2011 навсегда останется сетевой легендой, но пришло время поднять его на новый уровень. А линейка продуктов L009 - это идеальное обновление, которое поможет вам сэкономить время, деньги и место в серверной комнате, как никогда раньше!
Смотри также характеристики.
СкидкаГИД инфо +
Сервис сравнения цен СкидкаГИД предлагает сравнить цены на товар «Роутер Mikrotik 1xSFP port (2.5G supported); 8xGigabit LAN ports (Ether8 has Passive PoE out); 1xSerial console port (RJ45); 1xUSB3.0 type L009UiGS-RM»
По данным нашего сервиса товар предлагался к продаже в 8 магазинах. На сегодняшний день доступен в 6 магазинах: OLDI, 123.ru, xcom-shop, Kotofoto, E2e4online, ОГО!. По цене от 10870 р. до 15190 р., средняя цена составляет 12292 р., а самая низкая цена в магазине Kotofoto. В случае, если для вас на данный момент цена слишком высока, вы можете воспользоваться сервисом «Сообщить о снижении цены» - мы оповестим вас как только цена опустится до желаемого значения. Но будьте внимательны, используя сервис «История цены» можно спрогнозировать в какую сторону изменяется цена, возможно сейчас самое время для покупки.
Кроме сервиса сравнеция цен, наш сайт также позволяет экономить еще двумя способами: промокодный сервис (информация о промокодах, а также скидки и акции на товары), а также собственный кэшбэк сервис. Купить с кешбеком можно в следующих магазинах: xcom-shop, E2e4online, ОГО!. А информация о промокодах доступна рядом с ценой от магазина и постоянно обновляется.
Характеристики
| Параметр | Значение |
|---|---|
| Cкорость передачи данных LAN портов | 1 Гбит/с |
| Flash-память | 128 МБ |
| POE-бюджет | 30 Вт |
| USB A 3.2 Gen1 | 1 |
| USB порт | 1 |
| USB-порт | есть |
| WAN-порт | 1 Гбит/с |
| WEB-интерфейс | да |
| Web-интерфейс | Да |
| Інтерфейс підключення (LAN-порт) | 10/100/1000 Ethernet |
| Артикул | L009UIGS-RM |
| Бренд | MikroTik |
| Вес в упаковке, кг | 0,893 |
| Вес в упаковке | 900 г |
| Вес | 0,9 кг |
| Возможность установки в стойку | есть |
| Габариты (ВхШхГ), мм | 22х220х125 |
| Габариты в упаковке (ВхШхГ), см | 6x13x33 |
| Габариты упаковки | 54 см X 34 см X 24 см |
| Габариты | 220 x 22 x 125 мм |
| Гарантия, мес. | 12 |
| Диапазон частот | Не поддерживается |
| Дополнительно | Роутер с USB, Wi-Fi роутеры 2,4 и 5 ГГц |
| Интерфейсы | 1хRJ-45 (консольный порт), 1хSFP, 1хUSB 3.0, 8х10/100/1000 Ethernet |
| Источник питания | POE, От адаптера питания |
| Класс | Офисный |
| Кнопки | Reset (сброс настроек) |
| Код вендора | L009UiGS-RM |
| Код производителя | L009UiGS-RM |
| Кол-во портов POE | 1 |
| Количество LAN портов, шт | 8 |
| Количество LAN портов | 7 |
| Количество POE портов | 1 шт |
| Количество SFP портов | 1 |
| Количество USB портов | 1 шт |
| Количество WAN портов, шт | 1 |
| Количество WAN-портов | 1 |
| Количество uplink-портов | 1 |
| Количество диапазонов | Двухдиапазонный |
| Количество комбо SFP портов | 1 |
| Количество портов GbLAN | 8 |
| Количество портов LAN | 8 |
| Количество портов | 8 |
| Количество разъёмов RJ-45 | 8 |
| Количество ядер процессора | 2 |
| Комплект поставки | Блок питания, Документация, Крепление, Роутер |
| Комплектация (воз-ны изменения в разных поставках) | Адаптер питания, Винт - 2 шт., Документация, Дюбель - 2 шт., Набор крепления, Роутер |
| Консольный порт | RJ-45 |
| Конструкция антенн | Нет антенны |
| Кількість LAN портів | 8 |
| Максимальная скорость uplink-портов | 2.5 Гбит/с |
| Максимальное количество пользователей | нет данных |
| Маршрутизатор | |
| Материал корпуса | Металл, Пластик |
| Межсетевой экран (Firewall) | Да |
| Место изготовления товара | ЛИТВА |
| Метод коммутации | н/д |
| Мобильное приложение для Android и iOS | Да |
| Модель | L009UiGS-RM |
| Номинальная частота процессора, ГГц | 0,8 |
| Общее количество портов | 8 |
| Объем оперативной памяти | 512 Мб |
| Объем флэш-памяти | 128 Мб |
| Операционная система | RouterOS |
| Память | Flash NAND 128 МБ, RAM 512 МБ |
| Питание / Напряжение (В) | 24 В |
| Питание | DC 24В/1.5А |
| Поддерживаемая скорость, Мбит/с | 100/1000/2500 |
| Поддерживаемая скорость | 100/1000/2500 |
| Поддержка POE | есть |
| Поддержка Telnet | Да |
| Поддержка USB модемов | Да |
| Поддержка протоколов | IPsec, PPPoE, VPN |
| Подключение к ПК | LAN |
| Потребляемая мощность (Вт) | 37 |
| Производитель | MikroTik |
| Процессор | IPQ-5018 |
| Прочие особенности и свойства | Мобильный выход в интернет 3G (требуется USB модем), 4G/LTE (требуется USB модем) |
| Работа в двух диапазонах | Нет |
| Рабочая температура | от -40 до +70 °С |
| Размеры | 220х125х22 мм |
| Режим работы | Маршрутизатор |
| Скорость LAN портов (RJ-45), Мб/сек | 10/100/1000 Gigabit Ethernet |
| Скорость LAN портов, Мбит/с | До 1000 |
| Скорость WAN портов, Мбит/с | До 2500 |
| Стандарт вилки адаптера питания | российская |
| Стандарт и тип PoE | IEEE 802.3af/at |
| Степень защиты | IP20 |
| Страна производитель | Латвия |
| Страна | Латвия |
| Технология доступа | 3G, 4G, Ethernet |
| Тип LAN портов | 10/100/1000Base-T Мбит/с |
| Тип uplink портов | SFP |
| Тип антени | Нет |
| Тип маршрутизатора | Повторитель Wi-Fi |
| Тип устройства | Маршрутизатор |
| Тип | Коммутатор |
| Ток | 1.5 А |
| Управление | Управляемый |
| Уровень | н/д |
| Установка | Настольный |
| Форм-фактор | Стоечный |
| Функции и возможности | Поддержка PoE, Поддержка VPN |
| Цвет (основной) | Красный |
| Цвет | Коричневый |
| Частота процессора | 800 МГц |
| Частоты Wi-Fi, ГГц | 2,4, 5 |
| Число поддерживаемых VPN-туннелей | Нет данных |
Где купить (6)
Цена от 10870 руб до 15190 руб в 6 магазинах
Похожие предложения вы можете найти в нашей подборке:
Роутеры Mikrotik
Роутеры с ценой 8696-13044 р.
| Магазин | Цена | Наличие |
|---|---|---|
| xcom-shop 5/5 | 12463 11420 Промокоды на скидку | обновлено 10.04.2026 |
| E2e4online 5/5 | обновлено 10.04.2026 | |
| OLDI 5/5 | 11370 Один из старейших интернет-магазинов электроники в рунете. | обновлено 10.04.2026 |
| ОГО! 5/5 | 11490 11790 Промокоды на скидку | обновлено 09.04.2026 |
| Яндекс.Маркет 5/5 | 17679 Промокоды на скидку | обновлено 22.10.2024 |
| 123.ru 5/5 | 15190 | обновлено 07.10.2025 |
| Kotofoto 5/5 | 10870 Мы предоставляем честные, доступные цены на товары, представленные в нашем ассортименте Промокоды на скидку | обновлено 26.03.2026 |
| Яндекс.Маркет 5/5 | Промокоды на скидку | |
| AliExpress 5/5 | Один из крупнейших мировых маркетплейсов,
| |
| Магазин | Последняя известная цена | Обновлено |
|---|---|---|
| Мегамаркет | 27200 | 24.12.2024 |
Кэшбэк сервис СкидкаГИД
На сегодняшний день товар «Роутер Mikrotik 1xSFP port (2.5G supported); 8xGigabit LAN ports (Ether8 has Passive PoE out); 1xSerial console port (RJ45); 1xUSB3.0 type L009UiGS-RM» можно купить с кешбеком в 4 магазинах: xcom-shop, E2e4online, ОГО!, Яндекс.Маркет
Кэшбэк – это возврат части денег, потраченных Вами в интернет-магазинах. Всего на нашем сайте более 500 магазинов, с многими из которых Вы наверняка уже знакомы. У каждого магазина свои условия. Кто-то возвращает процент от покупки, а кто-то фиксированную сумму.
Заказывайте он-лайн и получайте часть денег обратно, подробнее..
Роутеры Mikrotik
Категория 8696 р. - 13044 р.
Беспроводное оборудование Mikrotik »
Роутеры
Категория 8696 р. - 13044 р.



