- Руководства по пользованию программами
- Операционные системы и утилиты для ПК
- Интернет
- Графика. Дизайн. Проектирование
- Программы и утилиты для цифровых устройств
- Железо ПК
- Информатика
- Сети и коммуникации
- Бухгалтерия
- Базы данных
- Анализ данных
- Электронная бухгалтерия
- Машинное обучение. Анализ данных
- Менеджмент в IT
Компьютерная геометрия и графика в web-разработке. Учебное пособие (Н. П. Васильев); Издательство ЛАНЬ, 2023
767
Издатель: Лань
ISBN: 978-5-507-46521-7
EAN: 9785507465217
Книги: Программирование
ID: 13209643
Добавлено: 23.07.2023
Описание
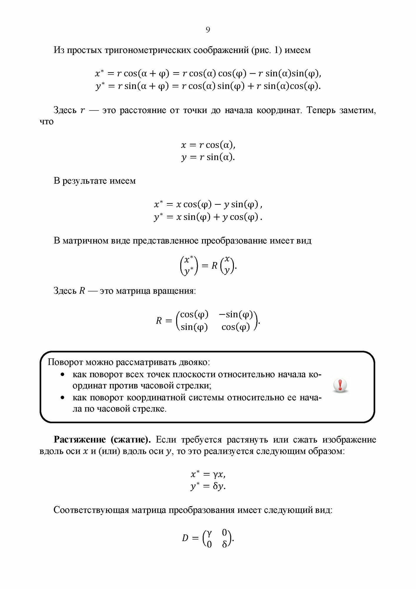
Изложение основ компьютерной геометрии и графики сопровождается программной реализацией примеров на языке PHP и JavaScript. Практически каждый раздел содержит задания, для выполнения которых достаточно знания базовых конструкций языка PHP и графической библиотеки GD. В примерах математические модели доводятся до программного кода. Основной упор делается на алгоритмическую составляющую, поэтому вместо PHP может быть выбран другой язык, а вместо GD - другая библиотека. Традиционно изложение начинается с аффинных и проекционных преобразований. Подробно обсуждаются математические модели кривых, их характеристики и способы конструирования - кривые Безье и сплайн-интерполяция.
Изложение основ трёхмерной графики нацелено на использование WebGL и JavaScript. Математические преобразования пространства, используемые этой технологией, представлены как частный случай аффинных и проекционных преобразований и непосредственно реализованы в примерах программного кода без привлечения дополнительных библиотек. Пособие представляет интерес для Web-разработчиков, желающих разобраться с реализацией математических моделей с помощью серверных языков, а на стороне клиента с помощью canvas-WebGL и JavaScript.
Смотри также о книге.
СкидкаГИД инфо +
Сервис сравнения цен СкидкаГИД предлагает сравнить цены на товар «Книга: Компьютерная геометрия и графика в web-разработке. Учебное пособие (Н. П. Васильев); Издательство ЛАНЬ, 2023»
По данным нашего сервиса товар предлагался к продаже в 4 магазинах. На сегодняшний день доступен в 1 магазине: ЛитРес. По цене от 767 р. до 767 р. В случае, если для вас на данный момент цена слишком высока, вы можете воспользоваться сервисом «Сообщить о снижении цены» - мы оповестим вас как только цена опустится до желаемого значения. Но будьте внимательны, используя сервис «История цены» можно спрогнозировать в какую сторону изменяется цена, возможно сейчас самое время для покупки.
Кроме сервиса сравнеция цен, наш сайт также позволяет экономить еще двумя способами: промокодный сервис (информация о промокодах, а также скидки и акции на товары), а также собственный кэшбэк сервис. Купить с кешбеком можно в следующих магазинах: ЛитРес. А информация о промокодах доступна рядом с ценой от магазина и постоянно обновляется.
О книге
| Параметр | Значение |
|---|---|
| ISBN | 978-5-507-46521-7 |
| Автор(ы) | Н. П. Васильев |
| Год издания | 2023 |
| Издатель | Издательство ЛАНЬ |
| Кол-во страниц | 156 |
| Обложка | твердый переплёт |
| Серия | Высшее образование (Лань) |
| Форматы электронной версии |
Где купить (1)
Цена от 767 руб до 767 руб в 1 магазине
Также рекомендуем ознакомиться с ценами на Яндекс.Маркет.
Похожие предложения вы можете найти в нашей подборке:
Книги: Информационные технологии, Программирование - издательство "Лань"
Книги: Информационные технологии, Программирование с ценой 613-920 р.
| Магазин | Цена | Наличие |
|---|---|---|
| ЛитРес 5/5 | обновлено 06.11.2025 | |
| Avito 5/5 | Avito доставка позволит получить любой товар, не выходя из дома
| |
| Магазин | Последняя известная цена | Обновлено |
|---|---|---|
| Лабиринт | 2055 | 21.11.2024 |
| Яндекс.Маркет | 982 | 17.06.2024 |
| МАЙШОП | 1248 | 17.06.2024 |
Кэшбэк сервис СкидкаГИД
На сегодняшний день товар «Книга: Компьютерная геометрия и графика в web-разработке. Учебное пособие (Н. П. Васильев); Издательство ЛАНЬ, 2023» можно купить с кешбеком в 1 магазине: ЛитРес
Кэшбэк – это возврат части денег, потраченных Вами в интернет-магазинах. Всего на нашем сайте более 500 магазинов, с многими из которых Вы наверняка уже знакомы. У каждого магазина свои условия. Кто-то возвращает процент от покупки, а кто-то фиксированную сумму.
Заказывайте он-лайн и получайте часть денег обратно, подробнее..
Книги: Информационные технологии, Программирование - издательство "Лань"
Категория 613 р. - 920 р.
Программирование - издательство "Лань" »
Книги: Информационные технологии, Программирование
Категория 613 р. - 920 р.



