- Wi-Fi роутеры и маршрутизаторы
- Bluetooth и Wi-Fi адаптеры
- Усилители сигнала и репитеры
- Интернет комплекты
- Коммутаторы и маршрутизаторы
- Аксессуары для шкафов и стоек
- Серверные шкафы и стойки
- Сетевые кабели, патч-корды
- Серверные корпуса
Маршрутизатор MikroTik Cloud Core Router 2116-12G-4S+ with Amazon Annapurna Labs Alpine v3 AL73400 CPU (16-cores 2GHz per core) 16GB RAM 4xSFP+ cage 13xGbit LAN M.2 PCIe slot RouterOS L6 1U rac CCR2116-12G-4S+
от 91000 до 132012
Производитель: Mikrotik
Модель: CCR2116-12G-4S+
EAN: 4752224007919
Тип товара: Маршрутизаторы
ID: 12742760
Добавлено: 17.05.2023
Описание
Коммутатор MikroTik 13G 4SFP+ управляемый
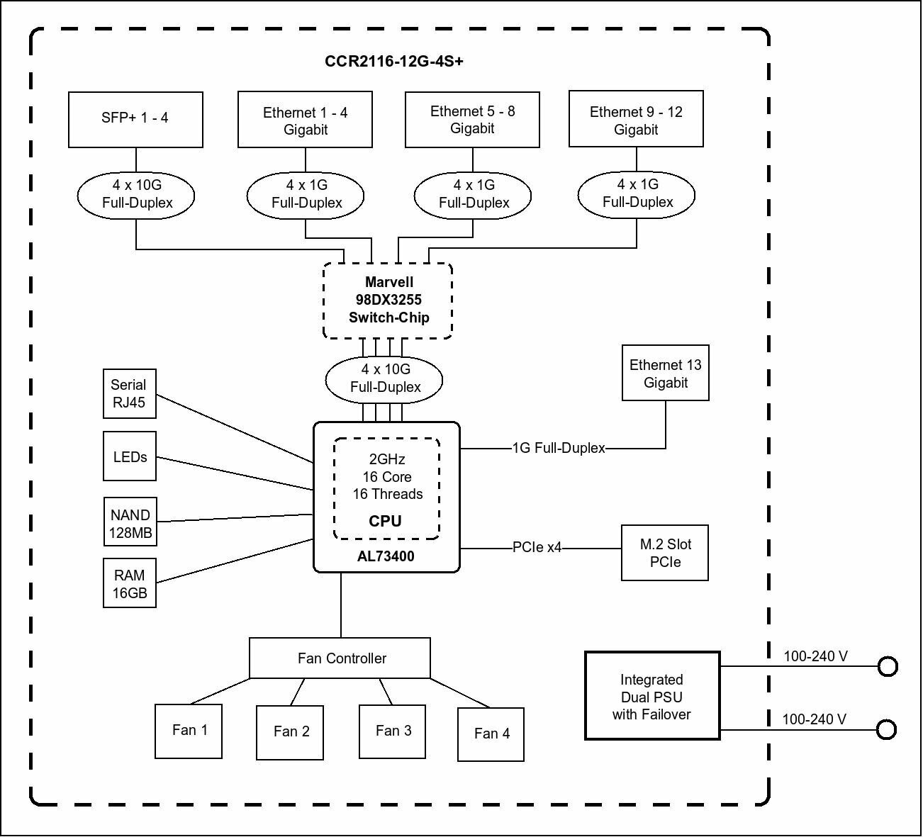
Мы хотели увидеть весь потенциал старой доброй, надежной сети 10G в сочетании с современным процессором. позволяет забыть об ограничениях ЦП в вашей настройке. Как и удивительный CCR2004, этот маршрутизатор оснащен мощным процессором Amazon Annapurna Labs Alpine. Но с 16 ядрами, работающими на частоте 2 ГГц. Например, мы видим увеличение одноядерной производительности как минимум на 15%. И это самый важный аспект, когда речь идет о тяжелых операциях, основанных на обработке каждого соединения. Например, устанавливает новый стандарт одноядерной производительности для всего семейства продуктов CCR. И он поддерживает аппаратную разгрузку уровня 3.
Очевидно, вам нужна правильная связь, чтобы использовать эту силу. Имеется четыре порта 10G SFP+. У них есть отдельная полнодуплексная линия, подключенная к микросхеме коммутатора семейства Marvell Aldrin. Тогда у нас есть порты Gigabit Ethernet. 12 из них работают через чип Marvel. И есть еще один гигабитный порт, подключенный напрямую к процессору для целей управления.
Каждая группа из 4 портов имеет отдельное полнодуплексное соединение с микросхемой коммутатора. Здесь нет узких мест. Вы можете ожидать пропускную способность коммутатора в большинстве настроек. Новое поколение процессоров предлагает умопомрачительную производительность. Если мы посмотрим на CCR1036 — мощный процессор с 36 ядрами, то новый CCR2116 может легко удвоить производительность. 16 ядер против 36 ядер. Удвойте производительность или даже больше.
Если вы являетесь довольно крупным интернет-провайдером, имеющим дело с динамической маршрутизацией, массивными BGP, сложными правилами брандмауэра и запутанными конфигурациями качества обслуживания, это устройство для вас. Сочетание чистой мощности и полезности с надежной сетью 10G. И да, как и в случае с любым устройством уровня интернет-провайдера, мы добавили блок питания с двойным резервированием. Так что у вас одной заботой меньше.
Смотри также характеристики.
СкидкаГИД инфо +
Сервис сравнения цен СкидкаГИД предлагает сравнить цены на товар «Маршрутизатор MikroTik Cloud Core Router 2116-12G-4S+ with Amazon Annapurna Labs Alpine v3 AL73400 CPU (16-cores 2GHz per core) 16GB RAM 4xSFP+ cage 13xGbit LAN M.2 PCIe slot RouterOS L6 1U rac CCR2116-12G-4S+»
По данным нашего сервиса товар предлагался к продаже в 11 магазинах. На сегодняшний день доступен в 6 магазинах: OLDI, Яндекс.Маркет, xcom-shop, KNS, E2e4online, ОГО!. По цене от 91000 р. до 132012 р., средняя цена составляет 107761 р., а самая низкая цена в магазине OLDI. В случае, если для вас на данный момент цена слишком высока, вы можете воспользоваться сервисом «Сообщить о снижении цены» - мы оповестим вас как только цена опустится до желаемого значения. Но будьте внимательны, используя сервис «История цены» можно спрогнозировать в какую сторону изменяется цена, возможно сейчас самое время для покупки.
Кроме сервиса сравнеция цен, наш сайт также позволяет экономить еще двумя способами: промокодный сервис (информация о промокодах, а также скидки и акции на товары), а также собственный кэшбэк сервис. Купить с кешбеком можно в следующих магазинах: Яндекс.Маркет, xcom-shop, KNS, E2e4online, ОГО!. А информация о промокодах доступна рядом с ценой от магазина и постоянно обновляется.
Характеристики
| Параметр | Значение |
|---|---|
| Cкорость передачи данных LAN портов | 1 Гбит/с |
| EAN код | 4752224007919 |
| RJ45 1000 | 13 |
| SFP+ | 4 |
| WAN-порт | 10 Гбит/с |
| Інші порти | 4 x SFP |
| Артикул | CCR2116-12G-4S+ |
| Блок питания с возможностью "горячей" замены | Да |
| Бренд | MikroTik |
| Вес (г) | 2600 |
| Вес в упаковке, кг | 2,88 |
| Вес в упаковке | 2.88 кг |
| Вес | 4 кг |
| Вид поставки | RTL |
| Вид | коммутатор |
| Возможность установки в стойку | есть |
| Встроенный блок питания | Двойной |
| Высота | 44 |
| Габариты (ВхШхГ), мм | 199х443х44 |
| Габариты в упаковке (ВхШхГ), см | 7x49x28 |
| Габариты упаковки | 50 см X 30 см X 28 см |
| Гарантия, мес. | 12 |
| Глубина | 199 |
| Защита по MAC | Да |
| Код вендора | CCR2116-12G-4S+ |
| Код производителя | CCR2116-12G-4S+ |
| Количество RJ-45 (1 Гбит/с) | 13 |
| Количество LAN портов | 13 |
| Количество SFP портов | 4 |
| Количество WAN-портов | 4 |
| Количество uplink-портов | 4 |
| Количество антенн внешних (шт) | Нет |
| Количество антенн внутренних (шт) | Нет |
| Количество портов USB A | Нет |
| Количество разъёмов RJ-45 | 13 |
| Комплект поставки | Маршрутизатор, 2 кабеля питания, крепежный комплект, инструкция |
| Консольный порт | 1 |
| Кількість портів Gigabit Ethernet (10/100/1000) | 13 |
| Максимальная пропускная способность (LAN), Гбит/с | 106 |
| Максимальная скорость uplink-портов | 10 Гбит/с |
| Максимальное количество пользователей | нет данных |
| Место изготовления товара | ЛАТВИЯ |
| Модель | CCR2116-12G-4S+ |
| Номинальная частота процессора, ГГц | 2 |
| ОЗУ объем, МБ | 16 |
| Объем оперативной памяти | 16 Гб |
| Объем флэш-памяти | 128 Мб |
| Особенности | Слот M.2. 4 встроенных вентилятора |
| Память | Flash 128 МБ |
| Подключение к ПК | LAN, SFP |
| Порти | только Gigabit Ethernet (10/100/1000) |
| Предназначение | Для создания проводных сетей в офисе |
| Программное обеспечение | RouterOS License 6 |
| Производитель | MikroTik |
| Пропускная способность (LAN) | 10 Gb |
| Процессор | AL7400 |
| Размеры | 443x199x44 мм |
| Режимы работы | Маршрутизатор |
| Серия продукции | CCR |
| Стандарт вилки адаптера питания | российская |
| Страна производитель | Латвия |
| Страна | Литва |
| Тип uplink портов | SFP+ |
| Тип устройства | Маршрутизатор |
| Тип | Коммутатор управляемый |
| Флеш-память (МБ) | 128 |
| Флэш-память объем, МБ | 128 |
| Форм-фактор | Настольный |
| Цвет корпуса | белый |
| Цвет | Белый |
| Число поддерживаемых VPN-туннелей | Нет данных |
| Ширина | 443 |
| Штрихкод | 4752224007919 |
Где купить (6)
Цена от 91000 руб до 132012 руб в 6 магазинах
Похожие предложения вы можете найти в нашей подборке:
Роутеры Mikrotik
Роутеры с ценой 72800-109200 р.
| Магазин | Цена | Наличие |
|---|---|---|
| xcom-shop 5/5 | 103577 99241 Промокоды на скидку | обновлено 10.04.2026 |
| E2e4online 5/5 | обновлено 10.04.2026 | |
| OLDI 5/5 | 91000 Один из старейших интернет-магазинов электроники в рунете. | обновлено 10.04.2026 |
| KNS 5/5 | 132012 150494 Оплата: нал, безнал, кредит. KNS digital solutions - Цена ниже, выбор больше! | обновлено 10.04.2026 |
| ОГО! 5/5 | 105090 Промокоды на скидку | обновлено 10.04.2026 |
| Яндекс.Маркет 5/5 | 112090 Промокоды на скидку | обновлено 30.06.2025 |
| Яндекс.Маркет 5/5 | Промокоды на скидку | |
| AliExpress 5/5 | Один из крупнейших мировых маркетплейсов,
| |
| Магазин | Последняя известная цена | Обновлено |
|---|---|---|
| Неватека | 170488 | 13.07.2023 |
| Positronica | 156720 | 05.09.2023 |
| Корпорация "Центр" | 194002 | 06.02.2024 |
| Мегамаркет | 215257 | 24.12.2024 |
| ТЕХПОРТ | 149790 | 02.11.2024 |
Кэшбэк сервис СкидкаГИД
На сегодняшний день товар «Маршрутизатор MikroTik Cloud Core Router 2116-12G-4S+ with Amazon Annapurna Labs Alpine v3 AL73400 CPU (16-cores 2GHz per core) 16GB RAM 4xSFP+ cage 13xGbit LAN M.2 PCIe slot RouterOS L6 1U rac CCR2116-12G-4S+» можно купить с кешбеком в 5 магазинах: xcom-shop, E2e4online, KNS, ОГО!, Яндекс.Маркет
Кэшбэк – это возврат части денег, потраченных Вами в интернет-магазинах. Всего на нашем сайте более 500 магазинов, с многими из которых Вы наверняка уже знакомы. У каждого магазина свои условия. Кто-то возвращает процент от покупки, а кто-то фиксированную сумму.
Заказывайте он-лайн и получайте часть денег обратно, подробнее..
Роутеры Mikrotik
Роутеры
Категория 72800 р. - 109200 р.



