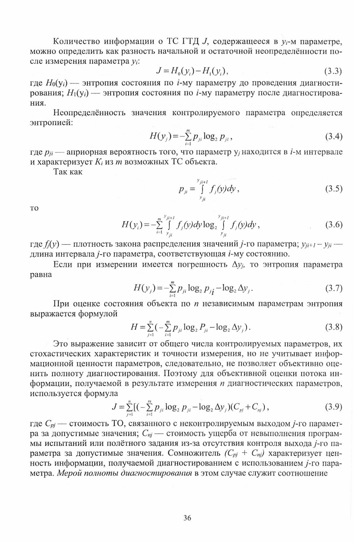
- Радиоэлектроника. Связь
- Метрология, стандартизация и сертификация
- Горная промышленность. Металлургия
- Энергетика
- Машиностроение. Приборостроение
- Автоматика. Вычислительная техника
- Легкая промышленность
- Пищевая промышленность
- Полиграфия
- Строительство. Коммунальное хозяйство
- Электротехника. Электроника
- Робототехника и контроллеры
- Ремонт бытовых приборов
Параметрические методы диагностирования авиационных двигателей при стендовых испытаниях и в экспл. (Э. Л. Симкин); Издательство ЛАНЬ, 2025
1820
Издатель: Лань
ISBN: 978-5-8114-8406-5
EAN: 9785811484065
Книги: Транспорт
ID: 10209983
Добавлено: 21.06.2022
Описание
Изложены основные детерминированные и статистические параметрические методы контроля и диагностирования технического состояния авиационных газотурбинных двигателей в процессе стендовых испытаний и эксплуатации, основанные на обработке и анализе измеряемых параметров двигателей. Рассмотрены общие вопросы технического контроля и технической диагностики авиационных двигателей, задачи технической диагностики ГТД и методы их решения.
Применительно к стендовым испытаниям рассмотрены вопросы измерения параметров ГТД при испытаниях, оценки и повышения точности измерения параметров, обработки экспериментальных данных по результатам испытаний, экспериментальные и статистические методы учёта влияния атмосферных условий, методы построения сводной дроссельной характеристики ГТД и дроссельной характеристики конкретного экземпляра ГТД по результатам испытаний, методы экспериментального и статистического сравнения испытательных стендов, экспериментально-статистическая оценка влияния наработки в эксплуатации на характеристики ГТД, методы статистической оценки стабильности качества двигателей в процессе серийного производства, методы контроля и диагностирования технического состояния ГТД по термогазодинамическим параметрам.
Применительно к эксплуатации ГТД рассмотрены общие вопросы параметрических методов технической диагностики ГТД, бортовые системы регистрации полётной информации и системы диагностирования, параметрические методы контроля технического состояния узлов проточной части ГТД с использованием математических моделей и диагностических матриц, а также статистические методы контроля технического состояния ГТД, в том числе и по параметрам вибрации. Приведены методы оценки выработки ресурса ГТД по эквивалентной наработке в эксплуатации и контроля параметров ГТД по результатам наземного опробования и параметрической полётной информации. Описаны методы контроля технического состояния деталей ГТД, омываемых маслом.
Предназначено для студентов вузов, обучающихся по направлению подготовки "Двигатели летательных аппаратов". Может быть полезно специалистам авиадвигательных предприятий.
Смотри также о книге.
СкидкаГИД инфо +
Сервис сравнения цен СкидкаГИД предлагает сравнить цены на товар «Книга: Параметрические методы диагностирования авиационных двигателей при стендовых испытаниях и в экспл. (Э. Л. Симкин); Издательство ЛАНЬ, 2025»
По данным нашего сервиса товар предлагался к продаже в 6 магазинах. На сегодняшний день доступен в 1 магазине: ЛитРес. По цене от 1820 р. до 1820 р. В случае, если для вас на данный момент цена слишком высока, вы можете воспользоваться сервисом «Сообщить о снижении цены» - мы оповестим вас как только цена опустится до желаемого значения. Но будьте внимательны, используя сервис «История цены» можно спрогнозировать в какую сторону изменяется цена, возможно сейчас самое время для покупки.
Кроме сервиса сравнеция цен, наш сайт также позволяет экономить еще двумя способами: промокодный сервис (информация о промокодах, а также скидки и акции на товары), а также собственный кэшбэк сервис. Купить с кешбеком можно в следующих магазинах: ЛитРес. А информация о промокодах доступна рядом с ценой от магазина и постоянно обновляется.
О книге
| Параметр | Значение |
|---|---|
| ISBN | 978-5-507-50628-6 |
| Автор(ы) | Э. Л. Симкин |
| Год издания | 2025 |
| Издатель | Издательство ЛАНЬ |
| Издательство | Издательство "Лань" |
| Кол-во страниц | 452 |
| Количество страниц | 452 |
| Обложка | твердый переплёт |
| Серия | Высшее образование (Лань) |
| Тип обложки | твердая |
| Формат | 70*100/16 |
| Форматы электронной версии | |
| Язык издания | Русский |
Где купить (1)
Цена от 1820 руб до 1820 руб в 1 магазине
Также рекомендуем ознакомиться с ценами на Яндекс.Маркет.
Похожие предложения вы можете найти в нашей подборке:
Книги: Технические науки, Транспорт - издательство "Лань"
Книги: Технические науки, Транспорт с ценой 1456-2184 р.
| Магазин | Цена | Наличие |
|---|---|---|
| ЛитРес 5/5 |
| обновлено 15.11.2025 |
| Avito 5/5 | Avito доставка позволит получить любой товар, не выходя из дома
| |
| Магазин | Последняя известная цена | Обновлено |
|---|---|---|
| Лабиринт | 4878 | 21.11.2024 |
| Яндекс.Маркет | 3729 | 17.06.2024 |
| МАЙШОП | 2960 | 23.06.2024 |
| OZON | 2464 | 24.06.2024 |
| Мегамаркет | 2846 | 27.09.2024 |
Кэшбэк сервис СкидкаГИД
На сегодняшний день товар «Книга: Параметрические методы диагностирования авиационных двигателей при стендовых испытаниях и в экспл. (Э. Л. Симкин); Издательство ЛАНЬ, 2025» можно купить с кешбеком в 1 магазине: ЛитРес
Кэшбэк – это возврат части денег, потраченных Вами в интернет-магазинах. Всего на нашем сайте более 500 магазинов, с многими из которых Вы наверняка уже знакомы. У каждого магазина свои условия. Кто-то возвращает процент от покупки, а кто-то фиксированную сумму.
Заказывайте он-лайн и получайте часть денег обратно, подробнее..
Книги: Технические науки, Транспорт - издательство "Лань"
Категория 1456 р. - 2184 р.
Транспорт - издательство "Лань" »
Книги: Технические науки, Транспорт
Категория 1456 р. - 2184 р.



